Introduction¶
The Fourier Transform is a widely used method in many areas of science and engineering. It decomposes signals into sinusoidal components, providing direct access to their frequency content. It is essential for studying phenomena ranging from the distribution of matter in the universe to signals from distant astronomical sources.
The development of the Fast Fourier Transform (FFT) in the 20th century transformed computational methods. By reducing the cost of Fourier Transforms from to , the FFT made it possible to analyze the large datasets common in astronomy and many other fields. Applications include:
Communication systems
Signal processing: Encoding and decoding digital signals for efficient transmission across frequencies.
Compression: File formats such as MP3 (audio) and JPEG (image) exploit Fourier methods to represent signals in frequency space and discard less important components.
Radar and sonar
Object detection: Interpreting reflected waves to measure distance, speed, and object properties.
Doppler shifts: Using frequency shifts in returns to determine velocities.
Astronomy
Spectroscopy: Extracting composition, temperature, and motion from light spectra.
Imaging: Reconstructing high-resolution images from interferometric data.
Very Long Baseline Interferometry (VLBI): Combines telescopes across Earth to achieve extremely high resolution. It turns out that the cross-correlation of radio signals from each telescope pair corresponds to a Fourier coefficient of the sky brightness distribution.
Historical Context and the Heat Equation¶

The origins of Fourier analysis trace back to the early 19th century with the work of Jean-Baptiste Joseph Fourier (1768–1830), a French mathematician and physicist. While studying heat flow, Fourier introduced the idea that any periodic function could be expressed as an infinite sum of sine and cosine functions. Today this is known as the Fourier Series.
The one-dimensional heat equation is:
where is the temperature distribution along a rod at position and time , and is the thermal diffusivity constant of the material.
Solution Using Separation of Variables¶
We use the method of separation of variables to solve the heat equation. It involves assuming the solution can be written as a product of functions, each depending only on a single variable:
Since the left side depends only on and the right side only on , both sides must equal a constant :
This yields two ordinary differential equations (ODEs):
Temporal Equation: .
Spatial Equation: .
The general solution to the spatial equation is:
where . This form of solution originates from the second-order derivative.
Assuming Dirichlet boundary conditions for a rod of length :
we find:
At , .
At , non-trivial solutions () require:
Combining spatial and temporal parts and realizing the heat equation is linear, the general solution is the sum of all solutions:
and the coefficients are determined from the initial condition :
This represents the Fourier sine series expansion of .
Inner Products and Hilbert Spaces¶
An inner product in a function space is a generalization of the dot product from finite-dimensional vector spaces to infinite-dimensional spaces of functions. For functions and defined over an interval , the inner product is:
where denotes the complex conjugate of .
The sine and cosine functions used in the Fourier Series form an orthogonal (and can be normalized to be orthonormal) set with respect to this inner product:
and similarly for the sine functions.
A Hilbert space is a complete vector space equipped with an inner product. Functions that are square=integrable over a given interval form a Hilbert space, denoted as . The Fourier Series represents functions in as infinite linear combinations of orthonormal basis functions.
By projecting a function onto the orthonormal basis of sines and cosines, we obtain the Fourier coefficients, which serve as the “coordinates” of the function in this function space. Thus, the Fourier Series can be viewed as a coordinate transformation from the “time” or “spatial” domain to the “frequency” or “wavenumber” domain. This transformation is analogous to expressing a vector in terms of its components along orthogonal axes in finite-dimensional space.
An Example¶
Consider a square wave function defined over the interval :
The Fourier coefficients for this function can be computed using the integrals above. Due to the function’s odd symmetry, only sine terms are present (i.e., ). The Fourier coefficients are:
This series expansion demonstrates how complex functions can be represented as infinite sums of simple orthogonal functions.
We can implement the Fourier Series representation of functions using Python. We compute the Fourier coefficients numerically and reconstruct the original function from these coefficients.
import numpy as np
def g(x, L):
return np.where((x % L) < L/2, 1, -1)
def g_approx(x, L, N):
s = np.zeros_like(x)
for n in range(1, N + 1, 2): # sum over odd n
B = 4 / (n * np.pi)
s += B * np.sin(2 * n * np.pi * x / L)
return simport matplotlib.pyplot as plt
L = 2 * np.pi # period is 2 pi
X = np.linspace(-L/2, L/2, 1001)
# Original function
G = g(X, L)
plt.plot(X, G, label='Square Wave', color='k')
# Fourier series approximation
for n in [2,4,8,16,32,64]:
G_n = g_approx(X, L, n)
plt.plot(X, G_n,
label=f'Fourier approximation with n={n} coefficients')
plt.xlabel('x')
plt.ylabel('g(x)')
plt.legend()
# HANDSON: change the nubmer of coefficients above and
# observe how the Fourier approximations change
Near points of discontinuity in the function (e.g., the jumps in a square wave), the Fourier series overshoots the function’s value. This overshoot does not diminish when more terms are added; instead, the maximum overshoot approaches a finite limit ( of the jump’s magnitude). This is known as the Gibbs Phenomenon.
Implementing Fourier Series in Python¶
We will implement the Fourier Series representation of functions using Python. We will compute the Fourier coefficients numerically and reconstruct the original function from these coefficients.
def An(g, x, L, n):
I = g(x) * np.cos(2 * n * np.pi * x / L)
return (2 / L) * np.trapezoid(I, x)
def Bn(g, x, L, n):
I = g(x) * np.sin(2 * n * np.pi * x / L)
return (2 / L) * np.trapezoid(I, x)def Fourier_coefficients(g, x, L, N):
A = [An(g, x, L, n) for n in range(0, N)]
B = [Bn(g, x, L, n) for n in range(0, N)]
return A, Bdef Fourier_series(A, B, L, x):
s = (A[0]/2) * np.ones_like(x)
for n, An in enumerate(A[1:],1):
s += An * np.cos(2 * n * np.pi * x / L)
for n, Bn in enumerate(B[1:],1):
s += Bn * np.sin(2 * n * np.pi * x / L)
return sNow, we can obtain Fourier series numerically using arbitrary functions.
def g(x, L=L):
a = -L/2
b = L/2
x = (x - a) % (b - a) + a
return np.exp(-x*x*32)
X = np.linspace(-L/2, L/2, 10_001)
A, B = Fourier_coefficients(g, X, L, 101)# Original function
X = np.linspace(-L, L, 20_001) # note that we double the domain size for plotting
G = g(X)
plt.plot(X, G, color='k', label='Original function')
# Fourier series approximation
N = list(range(5,100,5))
G_N = [Fourier_series(A[:n], B[:n], L, X) for n in N]
for n, G_n in list(zip(N, G_N))[:5]:
plt.plot(X, G_n,
label=f'Fourier approximation with n={n} coefficients')
plt.xlabel('x')
plt.ylabel('g(x)')
plt.legend()
# HANDSON: change the nubmer of coefficients above and
# observe how the Fourier approximations change
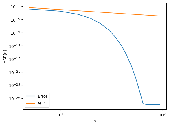
Error Analysis¶
We can quantify how the approximation improves with by calculating the Mean Squared Error (MSE) between the original function and its Fourier series approximation.
def mse(G, G_n):
dG = (G - G_n)
return np.mean(dG * dG)
Errs = [mse(G, G_n) for G_n in G_N]
plt.loglog(N, Errs, label='Error')
plt.loglog(N, np.array(N)**(-2.), label=r'$N^{-2}$')
plt.xlabel('n')
plt.ylabel('MSE(n)')
plt.legend()
# HANDSON: Try using different functions and observe how the errors behave.
Complex Fourier Series¶
It is often convenient to combine the sines and cosines in a Fourier series into a single exponential term using Euler’s formula:
Therefore,
Substituting these into the definition of the Fourier series, we obtain the Complex Fourier Series:
where is the fundamental angular frequency.
The complex coefficients are given by:
If is purely real, then the complex Fourier coefficients satisfy the conjugate symmetry:
where denotes the complex conjugate of . This property, sometimes referred as Hermitian, Hermit symmetry, or conjugate symmetry, ensures that the Fourier series representation remains real-valued.
In the context of complex Fourier series, the functions form an orthonormal set under the inner product:
where is the Kronecker delta function.
The Fourier coefficients are obtained by projecting onto these orthonormal basis functions, analogous to finding the components of a vector along orthogonal axes. Thus, the Fourier series expansion is a coordinate transformation from the function space to the space spanned by the basis functions .
# HANDSON: Implement functions for complex Fourier series using the
# above functions.
# Demostrate that complex Fourier series can recover complex
# functions with exponential convergence.
# HANDSON: use Hermitian symmetry to implement a complex Fourier
# series reconstruction function that requires only half of
# the Fourier coefficients in order to construct a
# real-valued function.
Transition to Fourier Transform¶
In the previous sections, we shown how periodic functions can be represented as sums of sines and cosines using Fourier Series. However, many functions of interest in physics and engineering are not periodic or are defined over an infinite domain. To analyze such functions, we need to extend the concept of a Fourier Series to Fourier Transform.
From Discrete to Continuous Spectrum¶
For a function with period , the Fourier Series has discrete (spatial) frequencies .
As the period becomes infinitely large (), the spacing between the frequencies in the Fourier Series becomes infinitesimally small, turning the sum into an integral:
The discrete set of frequencies becomes a continuous variable . This limit leads us to the Fourier Transform, which represents non-periodic functions defined over the entire real line.
Complex Fourier Transform Definitions¶
The Fourier Transform of a function is defined as:
The Inverse Fourier Transform is:
These equations allow us to transform a time-domain function into its frequency-domain representation , and vice versa.
If is real-valued, then similar to the Fourier series case. This property ensures that the inverse transform remains a real function.
In the context of the Fourier Transform, the inner product between two functions and over the entire real line is:
The functions form an orthogonal set with respect to this inner product. As a result, similar to the Fourier series, the Fourier transform can be seen as projecting onto the basis of complex exponentials , except that these basis functions now form an infinite-dimensional linear space. The transform coefficients represent the “coordinates” of in the frequency domain.
Sampling Theory and the Discrete Fourier Transform (DFT)¶
Here, we study what happens when continuous signals are sampled. We will introduce the Nyquist Sampling Theorem, explain aliasing, and show how the Discrete Fourier Transform (DFT) lets us analyze sampled data. To emphasize the time-dependent nature of (astronomical) signals, we use the notation instead of .
Sampling Continuous Signals¶
When working with real-world signals, we often need to convert continuous signals into discrete values for digital processing.
This conversion is achieved through sampling, where a continuous signal is measured (may be integrated) at discrete intervals.
The distinction between continuous and discrete signals are:
Continuous Signal: a function defined for all real values of .
Discrete Signal: A sequence of values , where is the sampling interval (the time between samples) and is an integer index.
The sampling frequency is , and the sampling angular frequency is .
Understanding how to sample a continuous signal without losing essential information is important. Intuitively, if the sampling rate is too low, important details in the signal may be missed, leading to errors in analysis.
The Nyquist Sampling Theorem¶
The Nyquist Sampling Theorem sets the minimum sampling rate needed to capture a continuous, band-limited signal without losing information.
theorem - Unknown Directive
theorem - Unknown DirectiveA signal with maximum frequency $g_{\max}$ can be perfectly
reconstructed if the sampling frequency satisfies
\begin{align}
f_s > 2 f_{\max}.
\end{align}Here,
The minimum required sampling rate, , is called the Nyquist rate.
And the highest frequency that can be correctly represented at sampling rate , , is the Nyquist Frequency.
Sampling above the Nyquist rate prevents aliasing (overlap of high-frequency components). It is required to ensure accurate reconstruction of the original signal.
Aliasing Effect in Time (or Sptial) Domain¶
Aliasing happens when we sample a signal too slowly (below the Nyquist rate). In this case, high-frequency components cannot be distinguished and instead appear as lower-frequency components in the sampled data.
# Parameters
f = 3 # frequency of the original signal in Hz
fs = 4 # sampling frequency in Hz (below Nyquist rate)
fa = 1 # aliased frequency in Hz (due to undersampling)
t1 = 2 # duration in seconds
# Time arrays
T = np.linspace(0, t1, 1001) # "continuous" time
Ts = np.arange (0, t1, 1/fs) # discrete sampling times
# Signals
G = np.sin(2 * np.pi * f * T) # original continuous signal
Gs = np.sin(2 * np.pi * f * Ts) # sampled signal
Ga = -np.sin(2 * np.pi * fa * T) # aliased signal for comparison
# Plotting
plt.plot (T, G, label=f'Original signal at {f} Hz', color='C0')
plt.scatter(Ts, Gs, label=f'Sampled points at {fs} Hz', color='C1')
plt.plot (T, Ga, label=f'Aliased signal at {fa} Hz', color='C1')
plt.xlabel('Time [s]')
plt.ylabel('Amplitude')
plt.legend(loc='upper right')
In this example, the original signal at 3 Hz is sampled at 4 Hz, which is below the Nyquist rate of 6 Hz (twice the signal frequency). The sampled points misrepresent the original signal, making it appear as if it has a frequency of 1 Hz. This misrepresentation is the reason of aliasing.
# HANDSON: try out different combination of different `f` and `fs`.
# Are you able to predict `fa` without looking at the plot?b
Another way to visualize aliasing is in images. Specially, let’s create a wave pattern as the following:
X = np.linspace(-np.pi, np.pi, 1024, endpoint=False)
X, Y = np.meshgrid(X, X)
G = np.sin(32 * (X + 3 * Y))
plt.imshow(G)
We may down sample this “groundtruth” image skipping multiple grid points. After doing so, the direction of the pattern completely change, as the high (spatial) frequency mode “fold” back to the low frequency mode that is captured by the low resolution sampling.
plt.imshow(G[::24,::24])
Aliasing can cause numerical problems in real world applications. We will learn ways to mitigate it below after seeing DFT and FFT.
Discrete Fourier Transform (DFT)¶
The Discrete Fourier Transform (DFT) analyzes the frequency content of discrete signals. It converts a finite set of equally spaced samples into complex numbers that represent the signal’s frequency spectrum.
Given a sequence of complex numbers , where , the Discrete Fourier Transform is defined as:
Here, represents the amplitude and phase of the -th frequency component of the signal. The inverse DFT, which allows us to reconstruct the original signal from its frequency components, is given by:
Understanding the properties of the DFT helps effectively apply it to signal analysis:
Periodicity: Both the input sequence and the output sequence are periodic with period . This means that and for all integers and . The periodicity arises from the finite length of the sequences and the assumption that they represent one period of a periodic signal.
Orthogonality: The set of complex exponentials used in the DFT are orthogonal over the interval . This orthogonality allows the DFT to decompose the signal into independent frequency components, analogous to how the Fourier Series decomposes continuous periodic functions.
Linearity: The DFT is a linear transformation. If and are sequences and and are scalars, then the DFT of is , where and are the DFTs of and , respectively.
Energy Conservation (Parseval’s Theorem, see below): The total energy of the signal is preserved between the time domain and the frequency domain. Specifically, the sum of the squares of the magnitudes of the time-domain samples equals times the sum of the squares of the magnitudes of the frequency-domain coefficients.
To see how the DFT works, we can implement it directly in Python. Although in practice we use the Fast Fourier Transform (FFT, see below), writing the DFT from scratch reveals the core computation.
def DFT(g):
N = len(g)
G = np.zeros(N, dtype=complex)
for k in range(N):
for n in range(N):
G[k] += g[n] * np.exp(-2j * np.pi * k * n / N)
return GIn this function, we compute each frequency component by summing over all time-domain samples , weighted by the complex exponential basis functions. The nested loops result in a computational complexity of , which is acceptable for small but inefficient for large datasets.
Let’s apply the DFT to analyze a discrete signal composed of a single sine wave:
# Signal parameters
f = 5 # frequency in Hz
fs = 50 # sampling frequency in Hz
N = 100 # number of samples
Ts = np.arange(N) / fs # discrete sampling times without endpoint
G = np.sin(2 * np.pi * f * Ts) # signal generation
Ghat = DFT(G) # compute the DFT
freq = np.fft.fftfreq(N, d=1/fs) # Frequency vector
# Plotting
plt.stem(freq[:N//2], np.abs(Ghat[:N//2]) * (2/N), basefmt=" ")
plt.xlabel('Frequency [Hz]')
plt.ylabel('Amplitude')
The magnitude spectrum shows a peak at 5 Hz, matching the sine wave’s frequency and confirming that the DFT identifies the dominant component.
Note: The factor normalizes the amplitude and ensures correct scaling when plotting only positive frequencies.
The DFT as a Linear Transformation¶
The DFT can also be expressed in matrix form. This shows its linear (transformation) nature from the time domain to the frequency domain.
In matrix notation:
where is the column vector of input samples , is the column vector of DFT coefficients , and is the DFT matrix, whose elements are .
Implementing the DFT using matrix multiplication in Python:
def DFT_matrix(N):
n = np.arange(N)
k = n.reshape((N, 1))
W = np.exp(-2j * np.pi * k * n / N)
return W
# Compute DFT using matrix multiplication
W = DFT_matrix(N)Gmatrix = W @ G
# Plotting
plt.stem(freq[:N//2], np.abs(Gmatrix[:N//2]) * (2/N), basefmt=" ")
plt.xlabel('Frequency [Hz]')
plt.ylabel('Amplitude')
This method produces the same result as the direct computation but is also computationally intensive with complexity. The matrix representation is useful for theoretical analysis and understanding properties of the DFT, such as its eigenvalues and eigenvectors.
Fast Fourier Transform (FFT) and Computational Efficiency¶
We have seen the importance of the DFT for analyzing discrete signals in the frequency domain. However, computing it directly is computationally intensive, with complexity , where is the number of data points. This scaling quickly becomes impractical for large datasets, such as those in signal processing and time-domain astronomy. To address this, the Fast Fourier Transform (FFT) was developed.
The Veritasium video introduced earlier provides an excellent story about the FFT. To summarize: the FFT is not an approximation of the DFT. Instead, it exploits symmetries in the DFT matrix to reduce the computational cost from to . It in fact is a numerically more stable method to compute the DFT! This dramatic improvement makes the FFT efficient enough for large datasets, earning it the title the most important algorithms of all time.
Historical Remark of the FFT¶
Although the FFT algorithm gained widespread recognition after the publication by James Cooley and John Tukey in 1965, the fundamental ideas behind it date back much further. Remarkably, Carl Friedrich Gauss discovered a version of the FFT as early as 1805. He developed efficient methods for interpolating asteroid orbits, which involved computations similar to the FFT, although his work in this context remained unpublished until much later.
Over the years, several mathematicians and engineers independently discovered and rediscovered the FFT. It was not until Cooley and Tukey’s seminal paper that the algorithm became widely known and appreciated for its computational advantages. Their work sparked a revolution in digital signal processing and had a profound impact on many fields, including communications, image processing, and astrophysics.
Understanding the FFT Algorithm¶
The key idea behind the FFT is to exploit symmetries and redundancies in the DFT calculations to reduce the number of computations required. Specifically, the FFT algorithm employs a divide and conquer strategy. It recursively breaks down a DFT of size into smaller DFTs, thereby minimizing redundant calculations.
Consider the DFT of a sequence of length :
If is even, we can separate the sum into even and odd indexed terms:
This decomposition reveals that the DFT of size can be expressed in terms of two DFTs of size , one for the even-indexed samples and one for the odd-indexed samples . This approach can be applied repeatedly/recusively until the DFTs are reduced to size 1, at which point the computation is trivial.
By reusing the results of smaller DFTs and exploiting the periodicity and symmetry properties of the complex exponential functions, the FFT algorithm significantly reduces the total number of computations from to .
The computational savings provided by the FFT are substantial, especially for large . For example, if :
Direct DFT: Approximately 1012 operations.
FFT: Approximately operations. This reduction makes the FFT practical for large datasets and enables real-time signal processing and efficient analysis of astronomical data.
Performance of DFT vs. FFT¶
Modern programming languages and scientific computing libraries
provide optimized implementations of the FFT algorithm.
In Python, the numpy library includes an fft module (based on a
C port of the FFTPACK Fortrean package), which offers fast and
reliable FFT computations.
Let’s compare the performance of our naive DFT implementation with the
optimized FFT provided by numpy:
from numpy.fft import fft, ifft
from time import time
N = 2**np.arange(5,30)
T_dft = []
T_fft = []
for n in N:
g = np.random.random(n)
# Time DFT, only perform if it is small enough
if n < 1_000:
t0 = time()
G = DFT(g)
T_dft.append(time() - t0)
# Time FFT
if n < 10_000_000:
t0 = time()
G = fft(g)
T_fft.append(time() - t0)# Plotting the results
plt.loglog(N, 1e-6 * N*N, ':', label=r'$N^2$')
plt.loglog(N, 5e-9 * N*np.log(N), ':', label=r'$N^2$')
plt.loglog(N[:len(T_dft)], T_dft, 'o', label='DFT Times')
plt.loglog(N[:len(T_fft)], T_fft, 'o', label='FFT Times')
plt.xlabel('Signal length $n$')
plt.ylabel('Time [seconds]')
plt.legend()
# HANDSON: try to compare DFT and FFT for even more number of sampling
# points.
# Does it still follow the expected scaling law?
# With the same computing time, how many more sampling points
# are we able to process with FFT?
Variations and Generalizations of the FFT¶
So far, we have focused on the radix-2 FFT, which requires the input length to be a power of two. In practice, many other FFT algorithms extend its applicability to arbitrary sequence lengths:
Mixed-Radix FFT: Works when is a composite number. By factoring into smaller integers (radices such as 2, 3, 5, etc.), the DFT is computed recursively on each factor. This generalizes radix-2 to arbitrary composite sizes and is used in standard FFT packages such as FFTW.
Integer FFT: A variant of the FFT designed for exact integer arithmetic. Instead of floating-point operations, it uses modular arithmetic (often with the Number Theoretic Transform, NTT). This allows error-free computations and makes it particularly useful in cryptography and computer algebra systems.
Prime Factor FFT (Good-Thomas Algorithm): Used when can be factored into pairwise coprime integers. It reorganizes the DFT into multidimensional smaller transforms, avoiding twiddle factors in certain cases.
Bluestein’s Algorithm (Chirp Z-Transform): Computes the DFT for any by reformulating it as a convolution, which is then evaluated efficiently using an FFT of a larger size. This is especially useful for prime .
Aliasing in the DFT and FFT¶
When applying the DFT and FFT, aliasing is a key concern. Because the sampling rate is finite, the FT treats the sampled signal as periodic with period . If the original signal contains frequencies above the Nyquist limit (), these are “folded” back into lower frequencies, creating false components in the spectrum. This is aliasing as described above.
Aliasing can be misleading, as high-frequency content appears as spurious low-frequency signals. To avoid this, the input must be band-limited before sampling. The most common solution is an anti-aliasing filter, i.e., a low-pass filter that removes frequencies above the Nyquist limit. In practice, analog filters are applied before digitization to condition the signal.
Another strategy is oversampling, where the sampling rate is chosen well above the Nyquist rate. Oversampling raises the Nyquist frequency, leaving more margin against aliasing. More advanced methods include adaptive sampling, which varies the sampling rate depending on the signal’s frequency content at the time.
Applications¶
Spectral Filtering¶
Spectral filtering involves transforming a signal into the frequency domain, modifying specific frequency components (e.g., removing noise), and transforming it back to the time domain.
In this section, we will implement a low-pass filter. The setup includes:
Generate a noisy sinusoidal signal.
Transform the signal into the frequency domain using the Fast Fourier Transform (FFT).
Apply a low-pass filter to remove high-frequency noise.
Transform the filtered signal back to the time domain.
T = np.linspace(0, 10, num=2_000, endpoint=False) # use high sampling rate to approximate the analytic function
S = np.cos(2 * np.pi * T) # periodic is 1
# Add noise
Noisy = S + np.random.normal(size=T.shape)
# Visualize the signal with noise
plt.plot(T, Noisy)
plt.xlabel('Time (s)')
plt.ylabel('Amplitude')
# Fourier Transform
F = np.fft.fftfreq(len(T), d=T[1])
NOISY = np.fft.fft(Noisy)
Power = abs(NOISY[:len(T)//2])**2
plt.loglog(F[:len(T)//2], Power)
plt.xlabel('Frequency (Hz)')
plt.ylabel('Power')
# HANDSON: implement a low pass filter
# ... and plot the power spectrum again
Power = abs(NOISY[:len(T)//2])**2
plt.loglog(F[:len(T)//2], Power)
plt.xlabel('Frequency (Hz)')
plt.ylabel('Power')# Inverse Fourier transform and plot the result
Filtered = np.real(np.fft.ifft(NOISY))
plt.plot(T, Noisy, label='Noisy signal', alpha=0.7)
plt.plot(T, Filtered, label='Filtered signal', linewidth=2)
plt.xlabel('Time (s)')
plt.ylabel('Amplitude')
plt.legend()Amplitudes vs. Phases in Image Processing¶
The FFT is widely used in image processing to analyze spatial frequency content. By transforming an image into the frequency domain, we can identify patterns such as edges, textures, and periodic structures, and apply filters to enhance or suppress specific features. While the amplitude spectrum describes the strength of different spatial frequencies, the phase spectrum encodes positional information. In fact, phase often carries more critical detail: reconstructing an image with only amplitude yields blurred patterns, but using only phase largely preserves the recognizable structure.
To build intuition, let’s play around the amplitude and phase information in some images.
# We use matplotlib's image subpackage to read files
from matplotlib import image as img
def load(filename):
im = img.imread(filename)
if im.ndim == 3:
im = np.mean(im, axis=-1) # convert to grayscale if needed
return im# Download images if needed.
! wget https://raw.githubusercontent.com/ua-2025q3-astr501-513/ua-2025q3-astr501-513.github.io/refs/heads/main/513/03/fig/Tony_Stark.png
! wget https://raw.githubusercontent.com/ua-2025q3-astr501-513/ua-2025q3-astr501-513.github.io/refs/heads/main/513/03/fig/Ironman.png
! mkdir -p fig/
! mv -vf Tony_Stark.png Ironman.png fig/--2025-09-10 20:41:12-- https://raw.githubusercontent.com/ua-2025q3-astr501-513/ua-2025q3-astr501-513.github.io/refs/heads/main/513/03/fig/Tony_Stark.png
Resolving raw.githubusercontent.com (raw.githubusercontent.com)... 2606:50c0:8001::154, 2606:50c0:8000::154, 2606:50c0:8003::154, ...
Connecting to raw.githubusercontent.com (raw.githubusercontent.com)|2606:50c0:8001::154|:443... connected.
HTTP request sent, awaiting response... 200 OK
Length: 108390 (106K) [image/png]
Saving to: ‘Tony_Stark.png’
Tony_Stark.png 100%[===================>] 105.85K --.-KB/s in 0.04s
2025-09-10 20:41:13 (2.44 MB/s) - ‘Tony_Stark.png’ saved [108390/108390]
--2025-09-10 20:41:13-- https://raw.githubusercontent.com/ua-2025q3-astr501-513/ua-2025q3-astr501-513.github.io/refs/heads/main/513/03/fig/Ironman.png
Resolving raw.githubusercontent.com (raw.githubusercontent.com)... 2606:50c0:8000::154, 2606:50c0:8001::154, 2606:50c0:8003::154, ...
Connecting to raw.githubusercontent.com (raw.githubusercontent.com)|2606:50c0:8000::154|:443... connected.
HTTP request sent, awaiting response... 200 OK
Length: 153012 (149K) [image/png]
Saving to: ‘Ironman.png’
Ironman.png 100%[===================>] 149.43K --.-KB/s in 0.05s
2025-09-10 20:41:14 (2.77 MB/s) - ‘Ironman.png’ saved [153012/153012]
Tony_Stark.png -> fig/Tony_Stark.png
Ironman.png -> fig/Ironman.png
im0 = load('fig/Tony_Stark.png')
im1 = load('fig/Ironman.png')
fig, (ax0, ax1) = plt.subplots(1, 2)
ax0.imshow(im0, cmap='gray')
ax1.imshow(im1, cmap='gray')
# Compute the 2D FFT of both images
Im0 = np.fft.fft2(im0)
Im1 = np.fft.fft2(im1)# We create image 2 using amplitude information from image 0 and phase
# information from image 1
Im2 = abs(Im0) * np.exp(1j * np.angle(Im1))
im2 = np.real(np.fft.ifft2(Im2))# ... and the opposite for image 3
Im3 = abs(Im1) * np.exp(1j * np.angle(Im0))
im3 = np.real(np.fft.ifft2(Im3))# What do you think `im2` and `im3` would look like?
fig, (ax0, ax1) = plt.subplots(1, 2)
ax0.imshow(im2, cmap='gray')
ax1.imshow(im3, cmap='gray')
# HANDSON: create more images using different combination of power
# spectra and phase spectra. Whawt do you see?
Hybrid Images (Monroe-Einstein)¶

A famous demonstration of amplitude and phase in images is this Monroe-Einstein hybrid image by Aude Oliva (2007). From a distance, the image looks like Marilyn Monroe, while up close it resembles Albert Einstein. This illusion arises because high spatial frequencies (fine details, carried largely by phase) dominate at close range, while low spatial frequencies (broad shapes, carried by amplitude) dominate when viewed afar.
# HANDSON: using the Tony Stark and Ironman we shown in the previous
# demo, construct a Stark-Ironman hybrid image usiung FFT.
Convolution and Correlation¶
Convolution and correlation are important operations in signal processing and computational astrophysics. Both involve multiplying two functions and summing (or integrating) over shifts, but they differ in whether one function is reversed.
Convolution describes how a signal is modified by another, often used to model system response. Correlation measures the similarity between signals as a function of relative shift. Their close relationship becomes especially powerful when analyzed with the Fourier Transform.
For continuous functions and , the convolution is
In the discrete case, for sequences and ,
Convolution measures the overlap of with a reversed and shifted version of . It can be visualized as sliding across , multiplying, and summing at each shift.
The cross-correlation of and is
where denotes the complex conjugate.
In the discrete case,
Correlation measures the similarity between and a shifted version of , without reversal. Complex conjugation ensures that phase information is handled correctly.
Both operations involve multiplying one function with a shifted version of the other.
Convolution reverses one function before shifting.
Correlation shifts directly (with conjugation if complex).
For real, symmetric functions, the two operations coincide.
Convolution and Correlation Theorems¶
The Convolution Theorem states that convolution in the time domain corresponds to multiplication in the frequency domain:
where and are the Fourier transforms of and .
The Correlation Theorem states that cross-correlation in the time domain corresponds to multiplication by a conjugate in the frequency domain:
where is the complex conjugate of .
Both theorems link time-domain operations (convolution or correlation) to multiplication in the frequency domain. The difference is in the complex conjugate:
Convolution:
Correlation:
This distinction reflects the time reversal in convolution versus the direct similarity measured by correlation.
Practical Implications¶
Understanding these theorems allows us to compute convolution and correlation efficiently using FFT.
Instead of performing operations in the time domain, we can perform the following steps:
Compute the Fourier Transforms and of the signals using the FFT ( operations).
Perform element-wise multiplication:
For convolution: Multiply and .
For correlation: Multiply and .
Compute the inverse Fourier Transform of the product to obtain the result in the time domain.
N = 64
f = np.pad(np.ones(N//2), (N//4, N//4), mode='constant')
g = np.pad(np.linspace(1,0,endpoint=False,num=N//2), (N//4, N//4), mode='constant')
conv1 = np.array([np.sum(f * np.roll(g[::-1], 1+t)) for t in range(len(g))])
conv2 = np.array([np.sum(np.roll(f[::-1], 1+t) * g) for t in range(len(f))])
conv3 = np.real(ifft(fft(f) * fft(g)))
corr1 = np.array([np.sum(f.conj() * np.roll(g, -t)) for t in range(len(g))])
corr2 = np.array([np.sum(np.roll(f.conj(), t) * g) for t in range(len(f))])
corr3 = np.real(ifft(fft(f).conj() * fft(g)))fig, axes = plt.subplots(3,1, figsize=(8, 8), sharex=True)
plt.subplots_adjust(hspace=0)
axes[0].plot(f, '+-', label='f')
axes[0].plot(g, '.--', label='g')
axes[0].legend()
axes[1].plot(conv1, '+-', label='Convolution (Direct Sum, Shift $g$)')
axes[1].plot(conv2, '.--', label='Convolution (Direct Sum, Shift $f$)')
axes[1].plot(conv3, 'x:', label='Convolution (FFT)')
axes[1].set_ylabel('Amplitude')
axes[1].legend()
axes[2].plot(corr1, '+-', label='Correlation (Direct Sum, Shift $g$)')
axes[2].plot(corr2, '.--', label='Correlation (Direct Sum, Shift $f$)')
axes[2].plot(corr3, 'x:', label='Correlation (FFT)')
axes[2].set_xlabel('n')
axes[2].legend()
The above plots show that the results obtained via direct computation in the time domain match those obtained using FFT. They confirm both the Convolution and Correlation Theorems.
# HANDSON: increase the number of sampling points and compare the time
# required to perform convolution and correlation using
# direct sums and FFTs.
Parseval’s Theorem¶
Parseval’s Theorem links the time and frequency domains by showing that a signal’s total energy is the same in both. For a discrete signal of length with DFT ,
This relation means that the squared magnitude of the signal (its energy or power) is preserved under the Fourier Transform. No energy is lost or gained by moving between the time and frequency domains. This implies
Convolution: Energy may be redistributed over time, but Parseval’s Theorem guarantees that the total energy remains the same.
Correlation: Since correlation measures similarity, Parseval’s Theorem ensures that this comparison is consistent whether performed in the time or frequency domain.
g = np.random.normal(size=10_000)
G = fft(g)
E_g = np.sum(abs(g) ** 2) # compute energy in the time domain
E_G = np.sum(abs(G) ** 2) / len(G) # compute energy in the frequency domain
print(f"Energy of g[n] in time domain: {E_g}")
print(f"Energy of g[n] in frequency domain: {E_G}")Energy of g[n] in time domain: 9882.383977437381
Energy of g[n] in frequency domain: 9882.383977437383
# HANDSON: modify the number of sampling points and the signal to
# confirm that Parseval's Theorem holds generally.
Other Interesting Toipics:¶
Time-frequency analysis
Power spectrum estimation using the FFT (See Numerical Recipes Section 13.4.)
Denoising and signal processing applications
Astrophysical applications and VLBI
Calibration algorithm for ADC interleaving
Spectral derivatives and spectral methods (for solving PDEs, including the heat equation).
